Loading Bids - SOP

Created by Wilson, Lindsey, Modified on Tue, 12 Nov, 2024 at 1:22 PM by Wilson, Lindsey

SOP  Loading Bids in Bid Management 

Date:4/22/24 

Group:  CSC Team Implementation Manager Role 

Introduction 

This Standard Operating Procedure (SOP) outlines the process for loading regional and national account customer bids into Bid Management 3.0. 

Purpose 

The following activities will be performed in order to load customer bid: 

  • Customer bid information can come from multiple sources such as a regional or national account manager, directly from the customer or an invitation to participate in an RFQ/RFP via the customer’s portal 

  • The implementation manager must review the customer’s bid information prior to loading to ensure that certain fields of information are provided such as: 

  • Is this a regional or national bid 

  • Is the bid for an existing customer or a prospect 

  • Customer part number(s), if applicable 

  • Part description(s) 

  • Manufacturer part number(s) 

  • Manufacturer name(s) or codes 

  • Annualized quantities by each part number(s) 

  • Any special requests from the customer such as:  1) Exact Match Parts; 2) Alternative Parts; 3) Aftermarket Parts; 4) Other 

  • Please note that the customer’s information will not be in any standard format and its incumbent on the implementation manager to decipher the information that was provided and address any questionsinconsistencies, etc. directly with the regional or national account manager 

  • Once the above has been reviewed by the implementation manager, it is best practice to follow up with the regional or national account manager to confirm: 

  • Due date for the bid 

  • Does the price bid file output need to be returned in the customer’s specific formatted file 

Scope 

The implementation manager will be responsible for managing all customer bids to include monitoring each bid throughout the entire life cycle of a bid. 

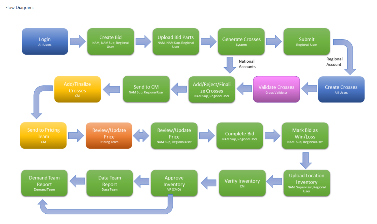
Below are the high-level steps for managing customer bids: 

  • The implementation manager will load all customer bids into Bid Management 3.0 software 

  • All bids must be received and uploaded in an Excel format.  No PDFs will be accepted  

  • Uploading bids are considered a high priority and generally should be uploaded no later than 2 business days after receipt.  For complex bids, it is best practice to follow up with the regional or national account manager as soon as possible to ensure that any unanswered questions are addressed promptly 

  • A standardized bid template will be used to copy/paste the customer’s information into the standardized Excel bid template 

  • Please note that the bid management system will not accept any other type of Excel formatted file as the standardized template will be bumped up against various data tables within the bid tool (this occurs in the background) 

  • Below is the process flow of a bid’s life cycle 

A diagram of a company 
Description automatically generated 

 

Procedure 

All new implementation managers will receive hands-on training to learn how to effectively utilize the bid management system. 

The following link provides a step-by-step instruction for how bids are loaded and depicts how a bid moves through the various stages of a bid’s life cycle. 

References 

This is the Excel template that will be used to copy/paste the customer’s bid information 

Defining bid types when creating a bid 

Was this article helpful?

That’s Great!

Thank you for your feedback

Sorry! We couldn't be helpful

Thank you for your feedback

Let us know how can we improve this article!

Select at least one of the reasons
CAPTCHA verification is required.

Feedback sent

We appreciate your effort and will try to fix the article